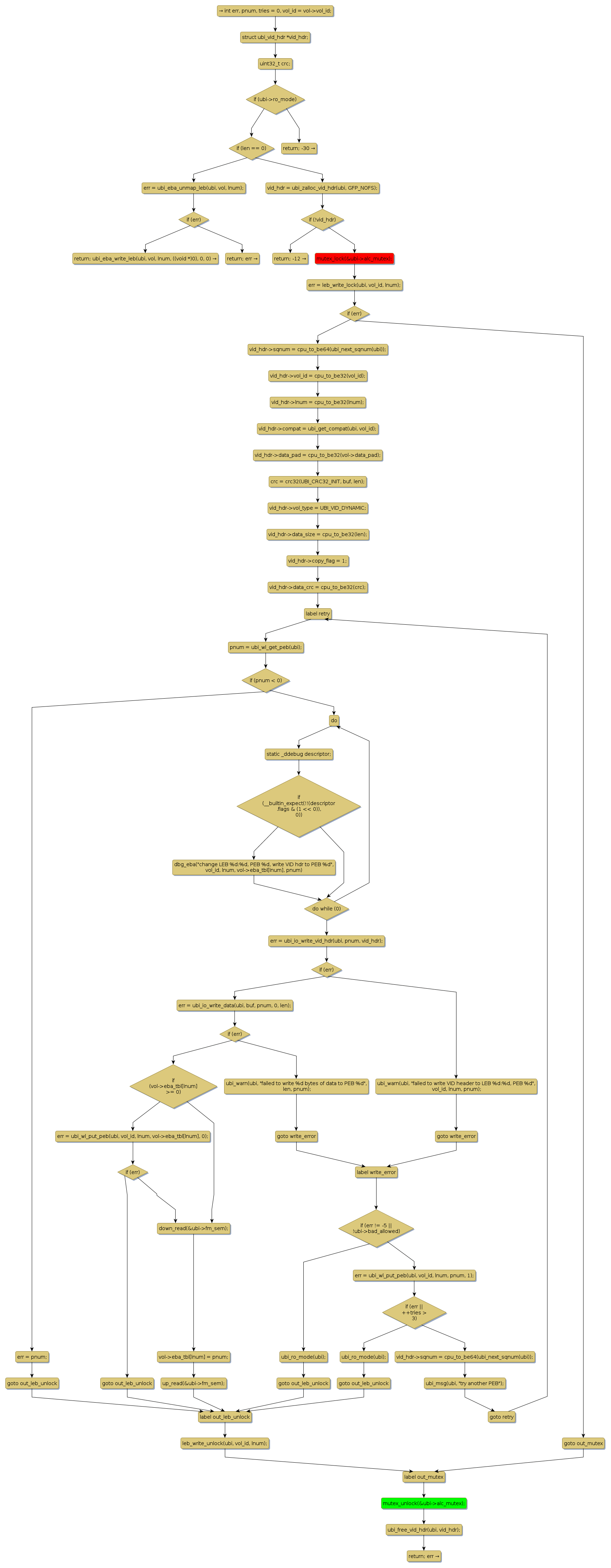
Instance Verification Kit (IVK)
mutex lock @ [23905+28+/linux-3.19-rc1/drivers/mtd/ubi/eba.c]
Instance Signature: alc_mutex
|
The Matching Pair Graph:
|
|
Function Name
|
Control Flow Graph (CFG)
|
Events Flow Graph (EFG)
|
Source Correspondence
|
|
ubi_eba_atomic_leb_change
|
|
|
[23298+25+/linux-3.19-rc1/drivers/mtd/ubi/eba.c]
|